自考00015《英语二》备考方法
自考英语(二)是众多自考考试科目中必考或是选考的科目,虽然有些专业英语(二)是选考,但占的学分却很高,是其他三门科目加起来的总的学分,因此如果能考过英语二就可以少考三门选考科目。
一、考试重点
明确重点,有助于把握方向,有的放矢,查缺补漏。注意以下四个方面,多加归纳,加强复习。
1.动词的形态变化:时态、被动语态、不定式、动名词、分词、虚拟语气。
2.词义认知:对词汇基本意义的掌握,这是涉及全局的重点,对词义认知的考查无处不在。
3.逻辑关联词语:表明前后逻辑衔接介词(前后单词联系)、连词(主句和从句、分句和分句的联系)、表明上下句关系的副词、表示指代关系的代词。
4.句式结构:比如从句、强调句型和倒装结构。
二、阅读理解攻略
1、两种方法:
①先看文章后做题。主要针对简单易懂的文章,时间又较充裕的情况。
②先看题目后读文章再做题。这种方法在时间紧、文章长的情况下更为实用。这样可以带着问题去阅读,文章中的内容与考题有关系时仔细阅读,与题目无关时,可以置之不理,很快跳过去。
2、三个侧重:
除了题目本身所要求查找的细节外,阅读时一定要注意不要逐字逐句地死抠,而要有所侧重。
①侧重首段、尾段,首句、尾句
因为这些部分往往是作者所要谈及的论点、主题或中心思想,抓住了主干,那么细节问题就会迎刃而解。
②侧重语篇标志词
语篇中句子和句子之间、段落和段落之间就是通过这种词语连接起来的,把握住这些词语就等于把握了句与句、段与段之间的关系,对于获取所需信息、准确答题至关重要。
语篇标志词主要表示:(1)例解,如:for instance ,for example;(2) 列举(3)比较;(4) 转折和对比;(5)原因;(6) 结果;(7) 方式手段;(8) 时间;(9)地点;(10) 目的;(11)分类;(12)补充;(13)强调;(14)条件;(15)结论。
③侧重长句、难句
因为英语表达多以冗长著称,论理性很强的文章更是如此。通过较长的句子来表达复杂的思想内容,从而使文章更具有说服力。
所以,我们在阅读时,必须重视长句、难句,认真分析句子,把握关键。事实上,不少问题就是针对这些长句、难句而设置的。
三、短文写作攻略
自考英语二作文占了30分,只要我们这段时间复习得当,坚持下去,完全可以在很短的时间内提高作文得分,不过,不过对于基础薄弱的同学来学,谈作文色变,所以下面的内容可要仔细看好了。
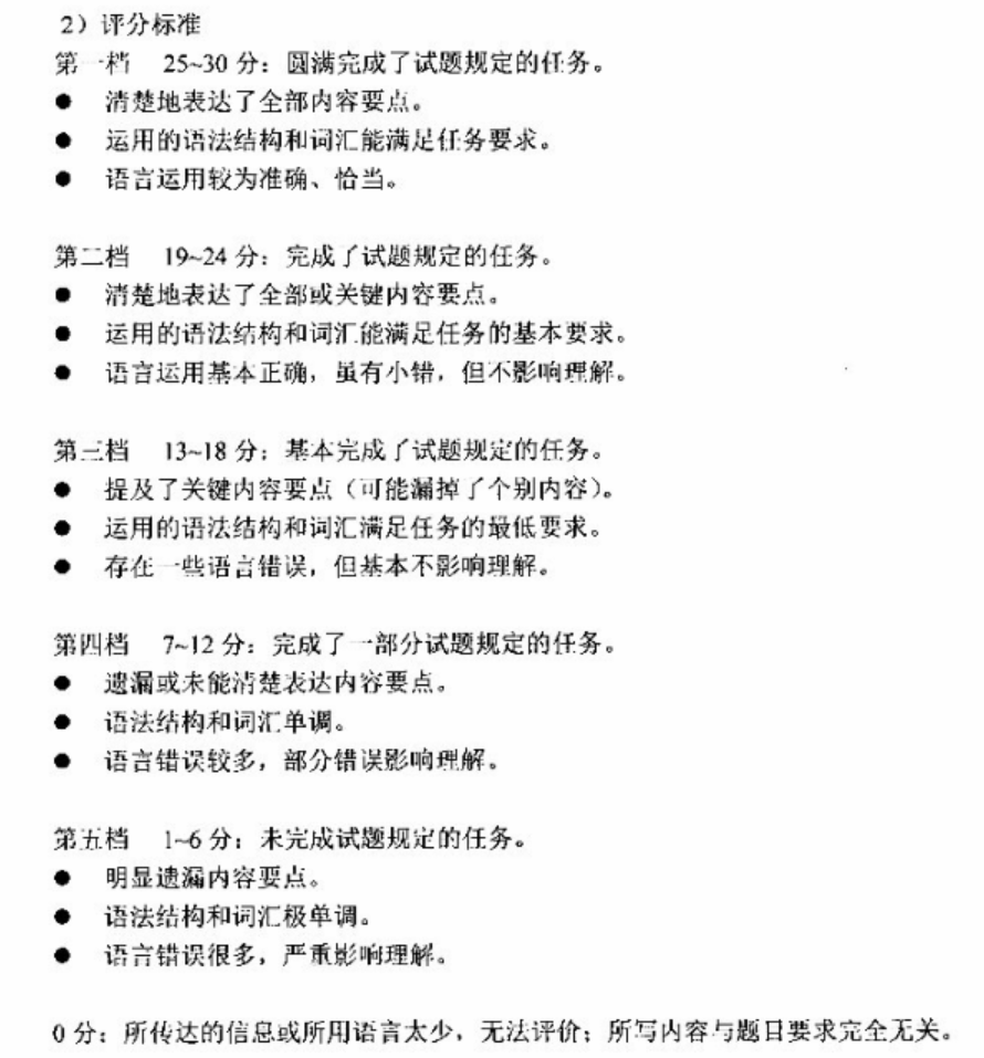
某年英语二真题作文部分评分原则及标准↓↓↓
大概意思就是说:
总体框架重于细节,拼写、标点符号及书写等问题也会影响打分。
具体的评分档次表现出:题目中的内容要点、规定任务等是重要评分标准;语法和词汇基本满足要求,不影响阅读、不犯过多错误即可。这也说明写作最重要的问题是框架搭建。

升学规划-志愿填报-大专本科-学士学位-考研申硕
欢迎咨询周老师(189 0777 3301 微信同号)





广西成人高考报名条件:
广西成人高考报考条件:
1、高中起点专科: 凡年满18周岁,有身份证者,均可报考。
2、专科起点本科:凡具备国民教育系列专科以上学历者,均可报考。
1、预报名后,负责老师会为考生提供从复习、报名、现场确认、考试、录取、报到的全程指导服务;
2、预报名后,负责老师会为考生讲解所报考院校的录取分数线、录取后的学习形式(网上学习还是到校学习),毕业要求等信息,方便考生选择适合自己的院校和专业;
3、预报名后,符合条件可申请免试入学及加分照顾,例如如何申请满25周岁加20分政策等;
4、预报名后,可享受专业的考前培训辅导,提供内部纸质的考试重点复习资料,让考试轻松简单,确保考生顺利录取;
5、特别提醒:成人高考只有考试通过后,被报考院校录取,才会收取学费,学费标准应以广西成人高考招生考试网及学校官方公布的学费为准,谨防乱收费,请考生熟知。
广西成人高考招生院校(排名不分先后):
南宁师范大学,桂林理工大学,广西财经学院,桂林电子科技大学,广西民族大学,广西开放大学,广西警察学院,广西师范大学,广西中医药大学,广西医科大学,桂林医科大学,广西科技大学,北部湾大学,玉林师范学院,桂林航天工业学院,广西艺术学院,右江民族医学院,桂林学院,百色学院,贺州学院,河池学院,南宁学院,广西外国语学院,广西农业职业技术大学,南宁理工学院,广西幼儿高等专科学校,柳州城市学院,广西工程职业技术学院,广西安全工程职业学院,广西工业职业技术学院,广西科技职业学院等
广西成人高考考点分布:


学士学位授予条件:本科毕业生学完教学计划的各项要求,其课程学习成绩的加权平均分在70.0分以上,毕业论文(毕业设计或其他毕业实践环节)的成绩在及格以上并通过论文答辩,可以申请授予学士学位。


2025年广西成人高考指导报名入口(考生点击报名)
2025成人高考考试时间:10月18-19日(暂定,依考试院公告为准)
广西成人高考信息可咨询在线招生老师电话:
周老师 18907773301、QQ:511566526
周老师 19126227751 、18070776035、19177718919
广西各城市均设有考点:南宁成人高考报名、柳州成人高考报名、桂林成人高考报名、玉林成人高考报名、梧州成人高考报名、河池成人高考报名、百色成人高考报名、崇左成人高考报名、钦州成人高考报名、北海成人高考报名、贺州成人高考报名、来宾成人高考报名、贵港成人高考报名、防城港成人高考报名等。
请关注广西成人高考函授招生网(广西函授网)抖音号zh511566526
广西招生考试院/广西普通高考/广西公办高职高专/广西职教高考/单招对口招生信息/对口升学/单招升学/公办高职高专招生/全日制统招/专升本/预科班/中职招生/成人高考/职业证书/教育信息/升学信息/培训信息/指导学生/分数线/阅读院校/院校美景/就业指导等重要信息发布!